1889 企业数字技术风险暴露(2007-2023)
| 数据来源 | 数据来源于各上市公司官网发布的年报 |
| 时间跨度 | 2007-2023 |
| 区域跨度 | . |
| 数据格式 | excel格式 |
在当前数字经济蓬勃发展的时代,企业积极进行数字化转型,但这一过程中也伴随着各种风险。通过研究数字技术风险,构建数字技术风险暴露程度衡量指标,可以深入了解企业在数字技术应用方面所面临的风险状况。这有助于企业识别自身的薄弱环节,特别是那些年龄较大、杠杆率高、资产收益率低和公司治理水平较差的企业。同时,还能揭示数字技术风险对企业长期市场价值的负面影响,包括数据安全和网络安全风险等。了解这些影响机制后,企业能够更好地平衡数字化转型中的收益与风险,优化转型路径,保障数字经济的健康、可持续发展。数据皮皮侠团队参考陆瑶等(2025)的文章,计算了2007-2023间各上市公司的数字技术风险(Digi_Risk_Exposure),具体步骤如下:
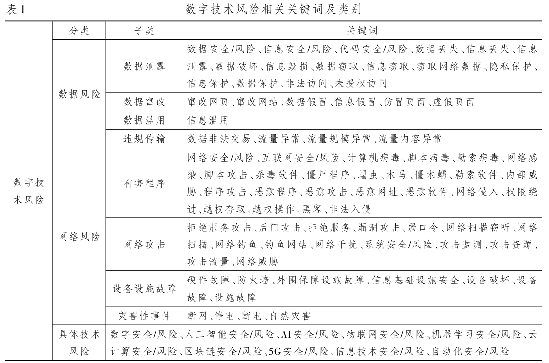
首先获取上市公司当年的年报中MD&A信息,使用哈工大停用词表,并基于jieba库进行分词。分词后依据陆瑶等(2025)文中的数字技术风险关键词集,使用word2vec库进行词集扩展。最后得到包含有数字技术风险相关词汇的语料数据。随后我们随机抽样了10%的数据,使用GLM-Z1-Air,qwen-max-2025-01-25以及deepseek V3模型分别进行标注,使用的提示词为“该论述是否反映了企业采取措施对数字技术风险进行了防范?只回答是或者不是”和“该论述是否反映了企业面临数字技术风险的暴露?只回答是或者不是”。对于三个模型标注不一致的样本我们进行了人工标注。然后使用标注好的样本训练Finbert模型,最后使用训练好的模型对剩下的数据进行预测分类。分类完成后开始计算数字技术风险指标,以公司在每一年的MD&A信息中的负向文本(数字技术风险暴露)的负向概率最大值减去正向文本(数字技术风险防范)的正向概率平均值得企业该年度的数字技术风险,如果该值为负,则记为0.

股票代码 | 公司名称 | 年份 | 数字风险 |

陆瑶,施函青,周欣怡. 中国企业数字技术风险暴露对企业价值的影响——来自大语言模型的文本分析证据 [J]. 经济研究, 2025, 60 (02): 73-89.
Huang,H.H.,and C.Wang,2021,“Do Banks Price Firms’Data Breaches?”,Accounting Review,96(3),261-286.
Kamiya,S.,J.K.Kang,J.Kim,A.Milidonis,and R.M.Stulz,2021,“Risk Management,Firm Reputation,and the Impact of Successful Cyberattacks on Target Firms”,Journal of Financial Economics,139(3),719-749.
Babina,T.,A.Fedyk,A.He,and J.Hodson,2024,“Artificial Intelligence,Firm Growth,and Product Innovation”,Journal of Financial Economics,151,103745.